365英国上市公司(集团)官方网站-Global Platform
首页
关于我们
365英国上市集团简介
现任领导
机构设置
党群工作
党建概况
党建动态
工会工作
团队队伍
化学系
材料科学系
应用物理系
行政人员
实验队伍
人才培养
旗下产业
研究生教育
科学研究
科研平台
员工动态
员工工作
团学工作
就业创业
首页
关于我们
365英国上市集团简介
现任领导
机构设置
党群工作
党建概况
党建动态
工会工作
团队队伍
化学系
材料科学系
应用物理系
行政人员
实验队伍
人才培养
旗下产业
研究生教育
科学研究
科研平台
员工动态
员工工作
团学工作
就业创业
首页
>
人才培养
>
研究生教育
>
学位点介绍
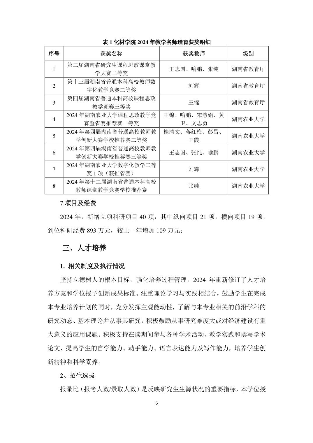
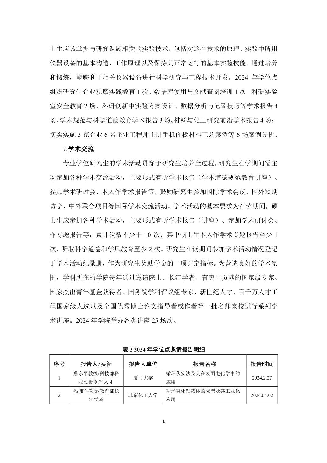
材料与化工-2024年学位授权点建设年度报告
发布时间:2025/01/06 10:15:00
浏览量:
作者:
来源:365英国上市集团
365英国上市公司(集团)官方网站-Global Platform
相关文档
相关附件